mk体育-mk体育官网-mksport
院长信箱
旧站入口
教务处
学生工作部
首页
机构设置
部门职能
部门领导
科室设置
教学指导委员会
教学督导委员会
mk体育官网
国家政策法规
教学管理制度
学生管理制度
党建与思政
教学资源
本科专业
一流课程
优秀教师及团队
实验实践教学
网上学习平台
创新基地
教学建设
教学研究
培养方案
教学成果
学生工作
教育发展
日常管理
心理健康教育
“一站式”社区
人民武装
征兵政策
武装工作
招生注册
本科招生
学历学位
信息公开
院务公开
教学质量报告
下载专区
学院(部)下载
教师下载
学生下载
下载专区
学院(部)下载
教师下载
学生下载
学生下载
首页
>
下载专区
>
学生下载
> 正文
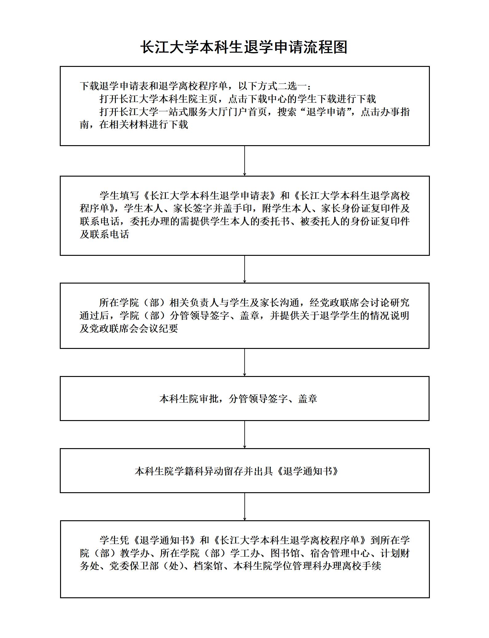
mk体育官网本科生退学申请流程图、退学申请表、退学离校程序单
时间:2023-09-12 作者: 来源: 点击:
请下载附件
附件【
附件1_mk体育官网本科生退学申请表.pdf
】已下载
次
附件【
附件2_mk体育官网本科生退学离校程序单.pdf
】已下载
次
上一条:mk体育官网本科生结业申请表
下一条:mk体育官网本科生延长学习年限申请表